小磨坊印度香芹粉檢出蘇丹紅。圖/翻攝自食藥署網頁
小磨坊印度香芹粉檢出蘇丹紅。圖/翻攝自食藥署網頁

食藥署今(9)日公開邊境檢驗不合格名單,當中小磨坊從印度進口的香芹粉檢出蘇丹紅,3000公斤全數銷毀。對此,小磨坊發出聲明表示,今年3月時交由SGS檢驗結果合格,將追查為什麼檢驗造成差異原因。

根據食藥署公開資料顯示,「小磨坊國際貿易股份有限公司」報驗印度香芹粉,經檢驗發現蘇丹色素一號,根據《食品安全衛生管理法》屬於不得使用的物質,依法全數退運或銷毀,未流入市面。

印度香芹粉檢出蘇丹色素一號。圖/翻攝自食藥署網頁

不合格名單中還驚見知名馬卡龍品牌「LADUREE」,他們進口的法國石蠟紙溶出試驗結果不合格,得依規定退運或銷毀;另外紐西蘭的草莓、印尼的調味醬塊、泰國的乾黑木耳絲、越南的糙米、中國的白蘿蔔等,一共15項產品不合格。

對此消息,小磨坊也發出聲明回應,表示「蘇丹紅為工業用色素,小磨坊絕不會添加此類物質於產品中。」自2024年5月起,小磨坊每一批原料進口前均會檢驗蘇丹色素,合格後才進行採購。

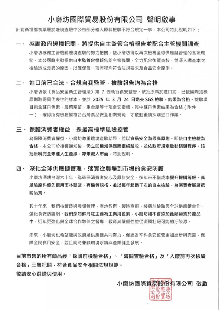
小磨坊聲明全文。圖/翻攝自小磨坊網頁

小磨坊指出,該批原料於進口前,已依國際抽樣原則取得具代表性的樣本,並於2025年3月24日送交SGS檢驗,結果為合格。此次檢驗結果落差,將主動提供合格報告給主管機關,並全力配合查核,釐清差異原因。

責任編輯/陳俊宇

正在直播